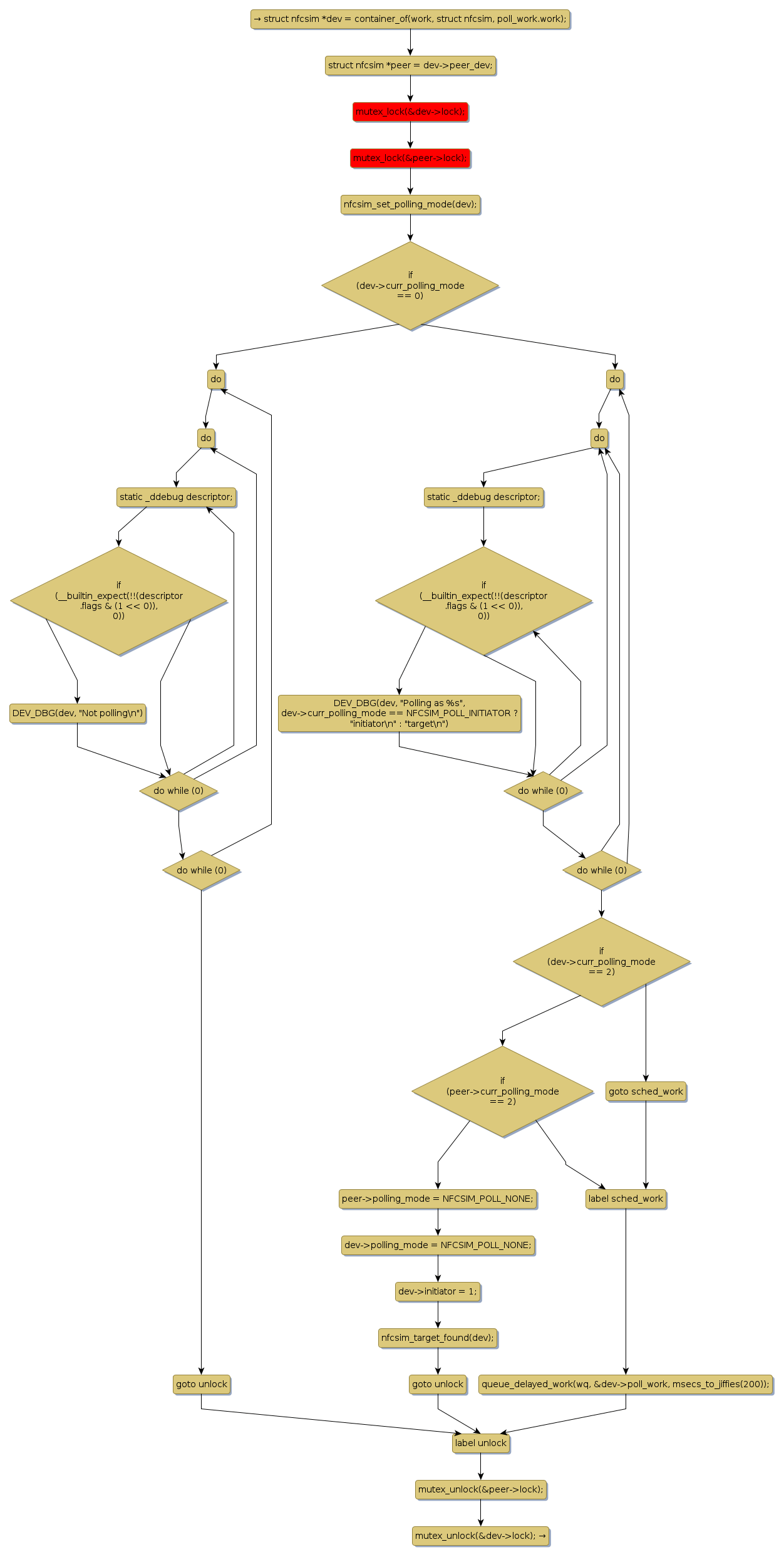
Instance Verification Kit (IVK)
mutex lock @ [8642+23+/linux-3.19-rc1/drivers/nfc/nfcsim.c]
Instance Signature: lock
|
The Matching Pair Graph:
|
|
Function Name
|
Control Flow Graph (CFG)
|
Events Flow Graph (EFG)
|
Source Correspondence
|
|
nfcsim_wq_poll
|
|
|
[8343+14+/linux-3.19-rc1/drivers/nfc/nfcsim.c]
|